今年,AI的普及应用带火了一大批新产业,很多逆势增长的企业们,都曾在或正在时代的风口上。而每一个赛道起飞前,都会有人精准捕捉到潜藏的机遇。那么,未来几年,家居行业会有哪些机遇?本期家居新范式结合WGSN的《未来家生活白皮书》(下称“白皮书”),一起来探。
未来家居的趋势
白皮书指出,当下主要有五大消费人群——婴儿潮一代(61-79岁),退休或者面临退休;X世代(45-60岁),过渡到新的职业阶段或将要退休;千禧一代(29-44岁),创造收入和财富的黄金时期,人数预计占全球劳动力的75%;Z世代(13-28岁),规划未来,主要关于上学、工作和家庭;阿尔法一代(12岁以下)将进入青春期。

©图源:《未来家生活白皮书》
不同人群对应的家居需求,就是家居产品机遇的精准切口与价值锚点。根据代际差异(婴儿潮、X世代、Z世代等)、家庭结构(单身独居、已婚有孩、几世同堂)、职业特性(自由职业)等维度下,可以延伸出未被满足的细分场景需求,同时通过产品的功能和背后的情感属性,让需求痛点转化为产品价值。例如,居家办公的人对加强专注力和多任务辅助工具的需求比较大,喜欢游戏的青少年对触感表面、耳机等配套的需求比较强。
在家居新范式看来,未来的大家居会呈现几个趋势:一是健康环保,例如可再生材料制作的家居,亲生物家居;二是更智能创新,主要有主动式智能、隐蔽式家居,以及光伏等新能源;三是更灵活多样,例如可折叠收纳或灵活调整的多功能家居;四是更开放个性化,例如可以DIY的创意家居,适合某个细分群体的游戏化家居,以及由室内空间进一步外化的户外家居。

©图源:《未来家生活白皮书》
趋势下的产品机遇
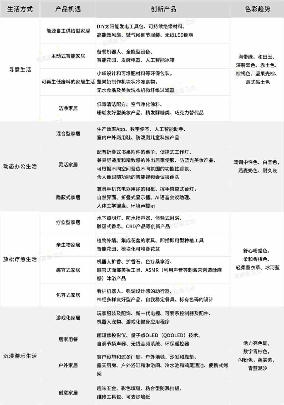
在上述趋势背后,是当下消费者的生活方式变革,从而进一步催生出产品机遇,定位到更加细分的品类,并研发出具体的产品设计(材质、工艺、色彩)等。家居新范式整理报告发现,2025年将会有四种生活方式比较流行,其背后的产品机遇、创新产品以及色彩趋势,或许可以给到家居品牌和家具从业者们一些参考。

©图源:家居新范式整理自《未来家生活白皮书》
从上表可以看出,每一种生活方式背后都有对应的消费需求,最后都落地到日常生活中需要的家居产品上。
其实,有一些品牌已经捕捉趋势并研发出相应产品,占领细分市场。例如在主动智能赛道,中国香港公司HakkoBako开发的发酵设备具有精确控温的特点,方便人们可以自行制作富含有益菌的酸面包、酸奶、豆豉等食物。而在居家办公领域,中国UFOU Studio打造可调整桌面倾斜度和桌腿高度的办公桌,也可以坐着、站着办公,以改掉久坐不动的工作习惯。

©图源:《未来家生活白皮书》
还有一些数据也值得寻味,例如,全球家用健身器材市场的体量将在2027年达到114.59亿美元;全世界共有3亿人存在某种形式的色觉缺陷;沐浴产品市场2028年将会达到631.6亿美元;一份2022年的职场青年睡眠报告显示40%的年轻人有睡眠问题,职场压力和孤独感成为主要诱因……在盛行“痛点背后是卖点”的家居行业,数据背后也藏着机遇。
品牌怎么抓风口?
对于家居品牌而言,从了解消费者向往的生活方式,到研发出流向市场的创新产品,这个过程中品牌的研发行动和战略规划十分重要。针对不同的生活方式和品类需求,品牌可以怎么发力?以下是家居新范式总结的一些方向:

©图源:家居新范式整理自《未来家生活白皮书》
显而易见,在消费升级与可持续发展双重浪潮下,家居行业正经历从功能供给向价值共创的深刻转型。
未来,品牌将以“生活场景建筑师”的思维重构家居产品逻辑,以“真实价值创造”为锚点推动行业革新,从“产品供应商”进化为“生活方案策划人”,同时通过空间赋能、健康管理、数字融合、生态共建这四个维度,重构人与家居的关系,最终在这场价值觉醒的消费革命中赢得未来,抢占更多机会。
结语
社交媒体有时也是映照当下消费趋势的一面镜子。在用户体验经济时代,风口往往来自于显而易见的痛点和更细节化的需求,人们对某种生活方式的向往和追求,也许正是品牌切入点!
原文标题 : 研报之家丨掘金未来家!家居人正在闷声发财的4个赛道藏不住了!
未经允许不得转载:陕西信通家电 » 研报之家丨掘金未来家!家居人正在闷声发财的4个赛道藏不住了!

陕西信通家电